快手成人版
快手成人版
快手成人版概况
快手成人版简介
领导班子
机构设置
师资队伍
教师简介
导师信息
优秀人才
人才培养
本科生培养
教学团队
教学改革
课程建设
研究生培养
招生工作
导师信息
日常管理
政策文件
学科建设
重点学科
博士后流动站
博士点
硕士点
学术研究
科研立项
科研成果
科研获奖
招生就业
招生工作
就业工作
交流与合作
学术交流
各类培训
教育合作
党建工作
工作动态
理论学习
学生工作
学生活动
班团建设
快手成人版公告
快手成人版公告
快手成人版公告
当前位置:
快手成人版
>> 快手成人版公告 >>
快手成人版公告
>> 正文
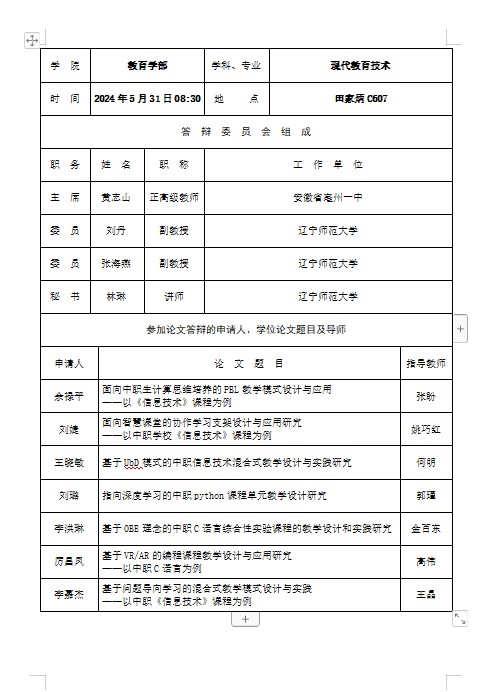
2024年学位论文答辩会报告单公示(二)
2024-05-24 点击:[]
上一条:
2024年学位论文答辩会报告单公示(三)
下一条:
2024年学位论文答辩会报告单公示(一)
【
关闭
】
链 接
LINKS
--校内链接--
--校外链接--
--友情链接--