快手成人版

快手成人版公告
快手成人版公告
当前位置: 快手成人版 >> 快手成人版公告 >> 快手成人版公告 >> 正文

教育学院2017年硕士研究生复试细则

2017-03-22  点击:[]

根据快手成人版 研究生院《关于做好2017年硕士研究生招生复试工作的通知》(详见我校研究生院网站通知)要求,在执行学校相关规定基础上,特制定我院研究生复试补充细则:

1、教育学院复试工作领导小组构成

总负责人:朱宁波 邓天鹏 执行负责人:杜岩岩

成员:陈大超 闫守轩 孙洪亮

秘书:鲍枫

2、复试小组由学科带头人及招生导师组成。

3、复试内容:专业综合能力笔试(100分)、专业知识面试(40分)、外语口语听力交流能力测试(10分)。

4、面试成绩统计办法:由每位参加复试导师分别以无计名方式打分,将各分值总和后取平均值。

5、复试科目:中外教育史、外语。

6、同等学力考生加试科目:教育管理学、教育社会学。

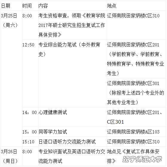
7、复试流程

未尽适宜请咨询教育学院。咨询电话:0411-82158351 鲍老师

预祝各位考生复试顺利!

教育学院

2017年3月17日

上一条:教育学院推荐优秀应届本科毕业生免试攻读研究生实施细则 下一条:教育学院2017年本科生转专业咨询考核工作安排

关闭

链 接 LINKS